大S的家婆,同时也是知名餐饮集团「俏江南」创始人的张兰曾被裁定藐视法庭而被判处监禁一年,同时发出拘捕令,她其后在2018年提出上诉,然而上诉庭近日颁布判词,驳回她的上诉!

据《星岛日报》报导,张兰早年因出售所持有的俏江南股份而被告,高院在2015年审理案件时,向她发出禁制令,除了冻结资产外,亦下令她需披露她的资产,但法庭之后发现张兰并没有遵从法庭命令,向法庭申报她有净值超过50万港元(约26万马币)的艺术品。
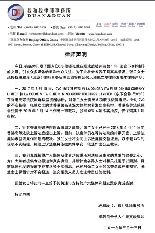
不过法官认为,张兰曾在受访时自称是艺术品收藏家,因此裁定她在毫无合理疑点下藐视法庭。大S的老公汪小菲曾在2019年3月对此发表声明:“针对香港高等法院原诉法庭之判决,张兰女士已经于2018年4月11日向香港高等法院上诉法庭提出上诉。目前该案件仍在等待法院的排期开庭,上诉法庭尚未就该案做出最终判决。”

上诉庭昨天(7日)颁布判词,指张兰虽在2018年4月提出上诉,却直到2020年4月才提交新证据,呈上长江三峡画作的公证书,说明自己并非该作品的拥有人,但该证据也不足以证明,因此驳回上诉。
截至目前,张兰、汪小菲对驳回消息暂无回应。

+++++++++++++++++++++++++++++++++++
【阿兰姐 ON DUTY】别丢旧牙刷,超有用啊!

据《星岛日报》报导,张兰早年因出售所持有的俏江南股份而被告,高院在2015年审理案件时,向她发出禁制令,除了冻结资产外,亦下令她需披露她的资产,但法庭之后发现张兰并没有遵从法庭命令,向法庭申报她有净值超过50万港元(约26万马币)的艺术品。
不过法官认为,张兰曾在受访时自称是艺术品收藏家,因此裁定她在毫无合理疑点下藐视法庭。大S的老公汪小菲曾在2019年3月对此发表声明:“针对香港高等法院原诉法庭之判决,张兰女士已经于2018年4月11日向香港高等法院上诉法庭提出上诉。目前该案件仍在等待法院的排期开庭,上诉法庭尚未就该案做出最终判决。”

上诉庭昨天(7日)颁布判词,指张兰虽在2018年4月提出上诉,却直到2020年4月才提交新证据,呈上长江三峡画作的公证书,说明自己并非该作品的拥有人,但该证据也不足以证明,因此驳回上诉。
截至目前,张兰、汪小菲对驳回消息暂无回应。

+++++++++++++++++++++++++++++++++++
【阿兰姐 ON DUTY】别丢旧牙刷,超有用啊!