王力宏虽然早在2013年就结婚,但他和中国钢琴家李云迪的“男男恋”绯闻却一直没有消停,在传了将近10年的绯闻后,他终于不忍了,硬起来发律师声明。


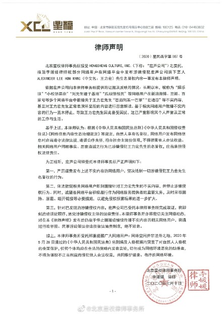
虽然王力宏、李云迪都曾发文澄清,强调自己是异性恋,但依然还是有不少网友脑补两人的恋情。王力宏今天(10日)授权北京星权律师事务发布声明,内容提到长期以来有多位网友在微博、豆瓣、百家号等大陆平台散播“宏迪恋”、“怒扇刘某一巴掌”等不实内容,并对王力宏的正常表演进行恶意解读,导致王力宏长期饱受困扰。

由于网友的这些行为已经侵犯王力宏的名誉权,应该要承担侵权法律责任,律师所目前已完成取证,要求网友立刻删除不实内容,避免侵权损害的后果进一步扩大,律师也表示若在声明发布后仍不删除或是继续传播不实言论,将会追责到底。

+++++++++++++++++++++++++++++++++++
学会阿兰姐护发3招,染烫发不是问题!【阿兰姐 ON DUTY】


虽然王力宏、李云迪都曾发文澄清,强调自己是异性恋,但依然还是有不少网友脑补两人的恋情。王力宏今天(10日)授权北京星权律师事务发布声明,内容提到长期以来有多位网友在微博、豆瓣、百家号等大陆平台散播“宏迪恋”、“怒扇刘某一巴掌”等不实内容,并对王力宏的正常表演进行恶意解读,导致王力宏长期饱受困扰。

由于网友的这些行为已经侵犯王力宏的名誉权,应该要承担侵权法律责任,律师所目前已完成取证,要求网友立刻删除不实内容,避免侵权损害的后果进一步扩大,律师也表示若在声明发布后仍不删除或是继续传播不实言论,将会追责到底。

+++++++++++++++++++++++++++++++++++
学会阿兰姐护发3招,染烫发不是问题!【阿兰姐 ON DUTY】